System Monitors

PJ75226

Datasheet
Add to Consultation List

Product Description

High Accuracy Current and Power Monitor
with I2C and SMBus Compatible Interface

Product Features

Operating Voltage : 2.7 V to 5.5 V
Senses Bus Voltage (Input Voltage) : 0 V to 36 V
16-Bit Delta-Sigma ADC
Reports Current, Voltage, and Power
Programmable Calibration Value, Conversion times, and Averaging Options
High Accuracy : 0.1 % Gain Error (Max.) , 10 μV Offset (Max.)
Compatible with SMBus and I2C interface
I2C Speed up to 2.94 MHz (High-Speed Mode)
Integrated Noise Filter on SCL/SDA inputs
16 Programmable Addresses
Operating temperature Range : -40°C to 125°C
Available Package : DFN3x3-10, MSOP-10P

Product Introduction

Product Specifications

Consultation List

Product Introduction

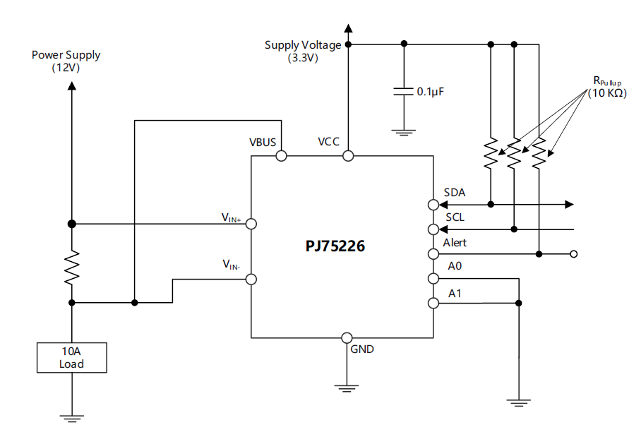
The PJ75226 is a current shunt and power monitor with an I2C interface. The PJ75226 monitors both shunt voltage drop and bus supply voltage. The device can directly read current in amperes and power in watts, with programmable calibration value, conversion times, and averaging options, combined with an internal multiplier. It supports up to 16 programmable addresses on I2C interface.

Product Specifications

Recommended Operating Conditions

Drag the table to view the full information.

PARAMETER
SYMBOL
VALUE
UNIT
Common-mode input voltage
VCM
12
V
Operating supply voltage
VCC
3.3
V
Operating free-air temperature
TA
-40 to 125
°C

Key Electrical Characteristics , TA = 25

Drag the table to view the full information.

PARAMETER
SYMBOL
TEST CONDITIONS
MIN
TYP
MAX
UNIT
Shunt voltage input range
-
-
-81.9175
-
81.92
mV
Bus voltage input range
-
-
0
-
36
V
Common-mode rejection
CMRR
0 V ≤ VIN+ ≤ 36 V
126
140
dB
Shunt offset voltage, RTI
VOS
-
±2.5
±10
µV
Shunt offset voltage, RTI vs temperature
-
–40°C ≤ TA ≤ 125°C
-
0.045
0.1
µV/°C
Shunt offset voltage, RTI vs Power supply
PSRR
2.7 V ≤ VS ≤ 5.5 V
-
2.5
µV/V
Bus offset voltage, RTI
VOS
-
±1.25
±7.5
mV
Bus offset voltage, RTI vs temperature
-
–40°C ≤ TA ≤ 125°C
-
10
40
µV/°C
Bus offset voltage, RTI vs Power supply
PSRR
-
-
0.5
-
mV/V
Input bias current (IIN+, IIN- pins)
IIB
-
-
8
-
µA
VBUS input impedance
-
-
-
870
-

Product added!

Go To List