System Monitors

PJ75238

Datasheet
Add to Consultation List

Product Description

85V, 16-Bit, High-Precision Power Monitor With I2C
Interface

Product Features

High-resolution, 16-bit delta-sigma ADC
Current monitoring accuracy:Offset voltage: ±5 µV (maximum) , Offset drift: ±0.02 µV/°C (maximum) , Gainerror: ±0.1% (maximum) , Gainerror drift: ±25 ppm/°C (maximum)
Powermonitoring accuracy: 0.7%full scale,-40°C to +125°C (maximum)
Widecommon-moderange:-0.3 V to +85 V
Shuntfull-scale differential range: ±163.84 mV / ±40.96 mV
Input bias current: 2.5 nA (maximum)
Fastalert response: 75 μs
Temperature sensor: ±1°C (maximum at 25°C)
2.94-MHz high-speed I2C interface with 16 pin selectable addresses
Operates from 2.7V to 5.5V

Product Introduction

Product Specifications

Consultation List

Product Introduction

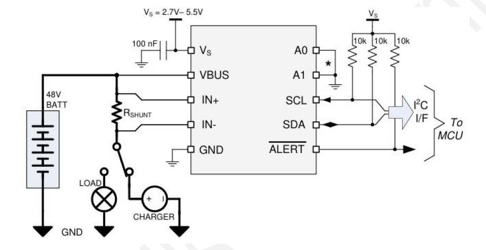
The PJ75238 is an ultra-precise digital power monitor with a 16-bit delta-sigma ADC specifically designed for current-sensing applications. The device can measure a full-scale differential input of ±163.84 mV or ±40.96 mV across a resistive shunt sense element with common-mode voltage support from-0.3V to +85V. The PJ75238 reports current, bus voltage, temperature, and power, The integrated temperature sensor is ±1°C accurate for die temperature measurement and is useful in monitoring the system ambient temperature. The device allows for selectable ADC conversion times from 50 µs to 4.12 ms as well as sample averaging from 1x to 1024x, which further helps reduce the noise of the measured data.

Product Specifications

Recommended Operating Conditions

Drag the table to view the full information.

Parameter
Symbol
Min
Max
Unit
Supply Voltage
VS
2.7
5.5
V
Common-mode Input Range
VCM
-0.3
85
V
Operation Temperature Range
TA
-40
125
°C

Key Electrical Characteristics

Drag the table to view the full information.

Parameter
Test Conditions
Min
Typ
Max
Unit
INPUT
VCM
Common-mode input range
TA = –40°C to +125°C
-0.3
85
V
VVBUS
Bus voltage input range
0
85
V
CMRR
Common-mode rejection
-0.3 V < VCM < 85 V, TA = –40°C to +125°C
140
160
dB
VDIFF
Shunt voltage input range
TA = -40°C to +125°C, ADCRANGE = 0
-163.84
163.84
mV
TA = -40°C to +125°C, ADCRANGE = 1
-40.96
40.96
mV
Vos
Shunt offset voltage
VCM = 48 V
±1.5
±5
µV
VCM = 0 V
±1.5
±5
µV
dVos/dT
Shunt offset voltage drift
TA = -40°C to +125°C
±2
±20
nV/°C
PSRR
Shunt offset voltage vs power supply
VS = 2.7 V to 5.5 V, TA = -40°C to +125°C
±0.1
±1
µV/V
Vos_bus
VBUS offset voltage
VBUS = 20 mV
±1
±5
mV
dVos/dT
VBUS offset voltage drift
TA = -40°C to +125°C
±4
±40
µV/°C
PSRR
VBUS offset voltage vs power supply
VS = 2.7 V to 5.5 V
±1.1
mV/V
IB
Input bias current
Either input, IN+ or IN–, VCM = 85 V
0.1
2.5
nA
ZVBUS
VBUS pin input impedance
Active mode
0.8
1
1.2
IVBUS
VBUS pin leakage current
Shutdown mode, VBUS = 85 V
10
nA
RDIFF
Input differential impedance
Active mode, VIN+ – VIN– < 164 mV
92
DC ACCURACY
GSERR
Shunt voltage gain error
±0.01
±0.1
%
GS_DRFT
Shunt voltage gain error drift
±25
ppm/°C
GBERR
VBUS voltage gain error
±0.01
±0.1
%
GB_DRFT
VBUS voltage gain error drift
±25
ppm/°C
PTME
Power total measurement error (TME)
TA = -40°C to +125°C, at full scale
±0.7
%
ADC resolution
16
Bits
1 LSB step size
Shunt voltage, ADCRANGE = 0
5
µV
Shunt voltage, ADCRANGE = 1
1.25
µV
Bus voltage
3.125
mV
Temperature
125
m°C
TCT
ADC conversion-time(1)
Conversion time field = 0h
50
µs
Conversion time field = 1h
84
Conversion time field = 2h
150
Conversion time field = 3h
280
Conversion time field = 4h
540
Conversion time field = 5h
1052
Conversion time field = 6h
2074
Conversion time field = 7h
4120
INL
Integral Non-Linearity
±2
m%
DNL
Differential Non-Linearity
0.2
LSB
CLOCK SOURCE
FOSC
Internal oscillator frequency
1
MHz
FOSC_TOL
Internal oscillator frequency tolerance
TA = 25°C
±0.5
%
TA = -40°C to +125°C
±1
%
TEMPERATURE SENSOR
Measurement range
-40
+125
°C
Temperature accuracy
TA = 25°C
±0.15
±1
°C
TA = -40°C to +125°C
±0.2
±2
°C
POWER SUPPLY
VS
Supply voltage
2.7
5.5
V
IQ
Quiescent current
VSENSE = 0 V
640
750
µA
VSENSE = 0 V, TA = -40°C to +125°C
1.1
mA
IQSD
Quiescent current, shutdown
Shutdown mode
2.8
5
µA
TPOR
Device start-up time
Power-up (NPOR)
300
µs
From shutdown mode
60
DIGITAL INPUT / OUTPUT
VIH
Logic input level, high
SDA, SCL
1.2
5.5
V
VIL
Logic input level, low
GND
0.4
V
VOL
Logic output level, low
IOL = 3 mA
GND
0.4
V
IIO_LEAK
Digital leakage input current
0 ≤ VIN ≤ VS
-1
1
µA

Product added!

Go To List